Home
Download
GitHub
News
Documentation
FAQ
Tutorial
API reference
Examples
XML Digital Signature
XML Encryption
XML Canonicalization
Reporting Bugs
Mailing list
Related
Authors
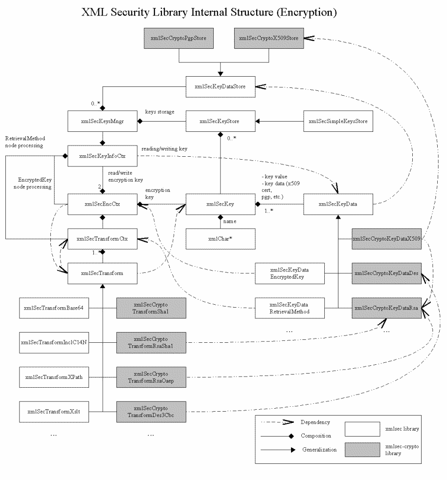
APPENDIX B. XML Security Library Encryption Klasses.
Figure 12. XML Security Library Encryption Klasses.